Greek Aquarist's Boards - Φόρουμ συζητήσεων γιά το χόμπυ του Ενυδρείου

Επιστροφή   Greek Aquarist's Boards - Φόρουμ συζητήσεων γιά το χόμπυ του Ενυδρείου > Γενικά > DIY . Φτιάχτο μόνος σου

DIY . Φτιάχτο μόνος σου Ο τίτλος τα λέει όλα.

Απάντηση στο θέμα
 
Εργαλεία Θεμάτων Τρόποι εμφάνισης
  #1  
Παλιά 16-06-11, 12:36
Το avatar του χρήστη crazyio
crazyio Ο χρήστης crazyio δεν είναι συνδεδεμένος
Senior Member
 
Εγγραφή: 18-07-2005
Περιοχή: Χαλκίδα
Μηνύματα: 1.955
Αποστολή μηνύματος μέσω MSN στον/στην crazyio
Προεπιλογή Ανατολή - Δύση Thanks to SFK

Μετά από προσπάθειες και αρκετές ώρες ψαξίματος τελικά τελειοποιήθηκε το κύκλωμα "Ανατολή - Δύση" που είχε παρουσιάσει παλαιότερα ο SFK.
Η αρχική δημοσίευση και τα σχέδια βρίσκονται εδώ.

Για να δουλέψει το κύκλωμα πρέπει να προγραμματιστεί ένα ολοκληρωμένο. Το αρχείο προγραμματισμού και όσα άλλα χρειάζονται βρίσκονται στο παραπάνω λίνκ.
Η αρχική δημοσίευση του programmer βρίσκεται εδώ.

Για το κύκλωμα χρειαζόμαστε και μια πλακέτα που θα μοντάρουμε τα υλικά. Ο τρόπος κατασκευής πλακέτας βρίσκεται εδώ

Έπειτα χρειάζονται κάποιες μικρο διορθώσεις που περιγράφονται πάρα κάτω καθώς και ένα RAR αρχείο που υπάρχουν τα διορθωμένα σχέδια, τα σχέδια της πλακέτας καθώς και τα απαραίτητα υλικά για όποιον το επιχειρήσει καθώς και μερικές φωτογραφίες.

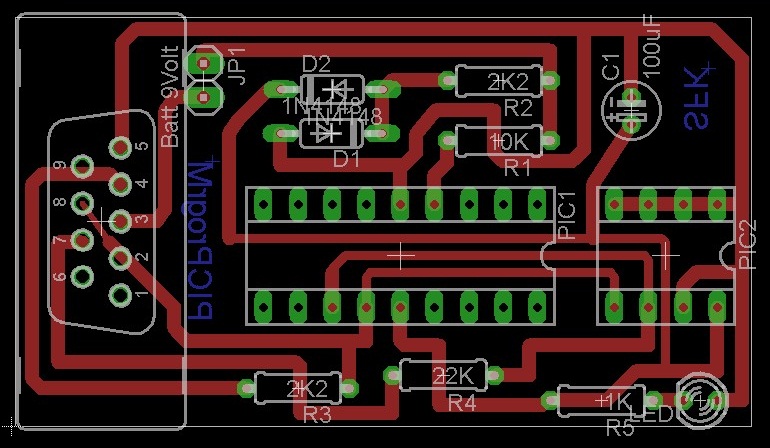
Το πρώτο λάθος και ιδιαίτερα σημαντικό είναι στον programmer διότι αν κάψουμε τα PIC (όπως έγινε στα 2 πρώτα κομμάτια που είχα παραγγείλει) δεν μπορούμε να προχωρήσουμε.

Στον programmer λοιπόν χρειάζονται τρεις αλλαγές για να δουλέψει και είναι σε κόκκινο κύκλο:

1. Η αντικατάσταση της αντίστασης R4 από 22ΚΩ σε 2.2ΚΩ
2. Η προσθήκη μας Ζener 5V1 ώστε να προστατέψει το PIC από λανθασμένη επιπλέον τάση.
3. Το LED να τοποθετηθεί με ανάποδη πολικότητα από ότι φαίνεται στο σχέδιο γιατί είναι λάθος και δεν πρόκειται να ανάψει ποτέ ακόμα και αν διορθώσουμε τα 2 πρώτα και προγραμματιστεί επιτυχώς το PIC.

Οπότε το σωστό σχέδιο του Programmer φαίνεται στην ΦΩΤΟ 1. (με εξαίρεση το LED που πρέπει να τοποθετηθεί ανάποδα από ότι φαίνεται στο σχέδιο)
Για να βοηθηθούν ακόμα περισσότερο όσοι θέλουν να ασχοληθούν μπαίνουν και έτοιμα τα σχέδια του κυκλώματος για εκτύπωση.
ΦΩΤΟ 2 είναι ο programmer και τυπώνεται με διαστάσεις : Width :6,06 , Height : 3,3


Προχωράμε στην πλακέτα του Dimmer.
Εδώ υπάρχουν 3 λάθη.
1. Λάθος ποδαράκι (ανάποδη επαφή) του ρελέ (Κ2) με αποτέλεσμα να δουλεύει το κύκλωμα αντίστροφα από ότι πρέπει. (κάνει ανατολή όταν δεν υπάρχει ρεύμα και δύση όταν δοθεί ρεύμα από τον χρονοδιακόπτη – εμείς θέλουμε το ακριβώς αντίθετο )
2. Λάθος ποδαράκι (ανάποδη επαφή) του δεύτερου ρελέ (Κ1) που δίνει ρεύμα στο ballast και στην αντλία.
3. Ο πυκνωτής C6 πρέπει να είναι στα 400V

1. Στην ΦΩΤΟ 3 φαίνεται στο βελάκι σε ποιο ΛΑΘΟΣ ποδαράκι (K2) είναι συνδεδεμένο το κύκλωμα και στην ΦΩΤΟ 4 είναι το ΔΙΟΡΘΩΜΕΝΟ.
Εμείς χρειαζόμαστε το κύκλωμα της ΦΩΤΟ 4 και το τυπώνουμε με διαστάσεις
Width : 7 , Height : 7

(Οι διαστάσεις αυτές έχουν προκύψει από τον Photo Editor των Windows, οπότε ανοίξτε και εκτυπώστε τα αρχεία με τον Photo editor για να μην παιδεύεστε με τις διαστάσεις).

2. Το δεύτερο λάθος είναι στις επαφές του άλλου ρελέ (K1) όπου αναφέρεται πως το ballast συνδέεται στις επαφές του κυκλώματος 7&8 και η αεραντλία στα 7&6 ενώ είναι το ανάποδο 7&6 το Ballast και 7&8 η αεραντλία.

*** Οι σωστές επαφές που αναφέρονται στο παρόν κείμενο είναι όπως βγήκαν σε εμάς τα ποδαράκια των ρελέ που χρησιμοποιήσαμε. ΊΣΩΣ με άλλα ρελέ να μην χρειαστεί καμία αλλαγή στο κύκλωμα και να δουλέψει απροβλημάτιστα ως έχει.
Όπως να έχει όμως είναι διορθωτικές κινήσεις που γίνονται εύκολα ακόμα και μετά το μοντάρισμα του κυκλώματος.

Ευχαριστούμε πολύ τον SFK για την προσπάθειά του για το κύκλωμα.
Ιδιαίτερη προσοχή χρειάζεται λόγο του ότι στο κύκλωμα υπάρχουν 220 VOLT !!!!
Αν δεν είστε 100% σίγουροι για αυτό που κάνετε καλύτερα ΜΗΝ ασχοληθείτε οι ίδιοι αλλά δώστε το να σας το φτιάξει κάποιος που γνωρίζει από ηλεκτρονικά.


Αξίζει να του δώσετε μια ευκαιρία γιατί το κύκλωμα με τις παραπάνω διορθώσεις δουλεύει άψογα.

Ο τρόπος για να ανοίξουμε το σκαφάκι του φωτιστικού μας βρίσκεται εδώ

Κατασκευή Crazyio - Χapns
Special thanks σε έναν πολύ καλό φίλο που βοήθησε απεριόριστα με τις γνώσεις του !! Thanks a lot !!
Συνημμένα Αρχεία
Τύπος Αρχείου: rar Photo dimmer.rar (1,03 MB, 708 εμφανίσεις)
__________________

Ιωσάς
Wise men talk because they have something to say; fools, because they have to say something.

I guess Ill always be a soldier of fortune....
Απάντηση με παράθεση
  #2  
Παλιά 06-09-11, 17:44
kospets Ο χρήστης kospets δεν είναι συνδεδεμένος
Member
 
Εγγραφή: 28-08-2008
Περιοχή: thessaloniki
Μηνύματα: 179
Προεπιλογή Rs232

Φιλε μου ευχαριστώ για της διορθώσεις υπάρχει περίπτωση να χάλασε το microchip? θέλω να σε ρωτήσω για το καλώδιο το rs232. Τι καλώδιο πρέπει να είναι cross?
Απάντηση με παράθεση
  #3  
Παλιά 06-09-11, 22:50
Το avatar του χρήστη crazyio
crazyio Ο χρήστης crazyio δεν είναι συνδεδεμένος
Senior Member
 
Εγγραφή: 18-07-2005
Περιοχή: Χαλκίδα
Μηνύματα: 1.955
Αποστολή μηνύματος μέσω MSN στον/στην crazyio
Προεπιλογή

τι έπαθε το PIC ?
έφτιαξες τον προγραμματιστή σύμφωνα με το διορθωμένο σχέδιο ?
δεν χρειάζεσαι κάποιο ειδικό καλώδιο ...απλά ένα καλώδιο με τόσα καλωδιάκια μέσα ώστε να τα ενώσεις στο RS232 ...
απλά πρέπει να δοθεί προσοχή στο να τα συνδέσεις σωστά ...
__________________

Ιωσάς
Wise men talk because they have something to say; fools, because they have to say something.

I guess Ill always be a soldier of fortune....
Απάντηση με παράθεση
  #4  
Παλιά 07-09-11, 00:59
kospets Ο χρήστης kospets δεν είναι συνδεδεμένος
Member
 
Εγγραφή: 28-08-2008
Περιοχή: thessaloniki
Μηνύματα: 179
Προεπιλογή

Οκ, το καλώδιο RS232 τι είναι cross ή straight? Την πλακέτα την αλλαξα αλλα πρωτού να την αλλάξω προσπάθησα να προγραμματίσω το chip και μου εβγαζε στο τελος failed. Με το που άλλαξα την πλακέτα πάλι μου βγάζει το ίδιο πρόβλημα. Γιαυτο λέω μήπως έχω λάθος καλώδιο RS232 ή κάηκε το chip.
Απάντηση με παράθεση
  #5  
Παλιά 07-09-11, 10:03
Το avatar του χρήστη crazyio
crazyio Ο χρήστης crazyio δεν είναι συνδεδεμένος
Senior Member
 
Εγγραφή: 18-07-2005
Περιοχή: Χαλκίδα
Μηνύματα: 1.955
Αποστολή μηνύματος μέσω MSN στον/στην crazyio
Προεπιλογή

όταν λες την πλακέτα την άλλαξες αλλά προτού να την αλλάξεις τι εννοείς ?
προσπάθησες να προγραμματίσεις το PIC χωρίς την zener που έχω βάλει στο διορθωμένο σχέδιο ?
αν ναι τότε πρέπει να αλλάξεις PIC, το έχεις κάψει.

είσαι σίγουρος πως έχεις φτιάξει τον προγραμματιστή βάση του σωστού σχεδίου ?

Μην κολλάς με το καλώδιο, το καλώδιο πάει στο RS232 και από την άλλη πάει στην πλακέτα, απλά πρέπει να προσέξεις τα καλώδια με τα ποδαράκια να ταιριάζουν και να είναι σωστά ...
__________________

Ιωσάς
Wise men talk because they have something to say; fools, because they have to say something.

I guess Ill always be a soldier of fortune....
Απάντηση με παράθεση
  #6  
Παλιά 07-09-11, 21:32
kospets Ο χρήστης kospets δεν είναι συνδεδεμένος
Member
 
Εγγραφή: 28-08-2008
Περιοχή: thessaloniki
Μηνύματα: 179
Προεπιλογή

Το προγραμματησα χωρις την ζενερ μπορεί να κάηκε. Σήμερα το διόρθωσα το σχέδιο και έβαλα και την ζενερ αλλά πάλι μου βγάζει failed στο τέλος και δεν προγραμματίζεται. Το σχέδιο ειναι σωστό? Βάζω μόνο την ζένερ όπως είναι στο σχέδιο και αλλάζω την 22 σε 2.2ΚΩ και το λεντ ανάποδα?
Συνημμένα Thumbnails
Πατήστε στην εικόνα για να τη δείτε σε μεγένθυνση

Όνομα:  1.jpg
Εμφανίσεις:  544
Μέγεθος:  40,4 KB  
Απάντηση με παράθεση
  #7  
Παλιά 07-09-11, 21:36
kospets Ο χρήστης kospets δεν είναι συνδεδεμένος
Member
 
Εγγραφή: 28-08-2008
Περιοχή: thessaloniki
Μηνύματα: 179
Προεπιλογή

Στο σχέδιο στο pin3 του rs232 κονεκτορα δείχνει ότι πάει σε γείωση. Γείωση εννοείς το -της μπαταρίας?
Απάντηση με παράθεση
  #8  
Παλιά 07-09-11, 22:58
Το avatar του χρήστη crazyio
crazyio Ο χρήστης crazyio δεν είναι συνδεδεμένος
Senior Member
 
Εγγραφή: 18-07-2005
Περιοχή: Χαλκίδα
Μηνύματα: 1.955
Αποστολή μηνύματος μέσω MSN στον/στην crazyio
Προεπιλογή

ακριβώς .... γείωση θεωρείς το - της μπαταρίας και κάνεις τις αλλαγές στο σχέδιο (zener, αντίσταση απο 22 σε 2.2Κ και το LED ανάποδα)
χωρίς την zener έχει χαιρετήσει το PIC ....

έπαθα και έμαθα ... άδικα θα παιδεύεσαι να το προγραμματίσεις ...
__________________

Ιωσάς
Wise men talk because they have something to say; fools, because they have to say something.

I guess Ill always be a soldier of fortune....
Απάντηση με παράθεση
  #9  
Παλιά 07-09-11, 23:45
kospets Ο χρήστης kospets δεν είναι συνδεδεμένος
Member
 
Εγγραφή: 28-08-2008
Περιοχή: thessaloniki
Μηνύματα: 179
Προεπιλογή

Πήρα καινούργιο pic16f628 διόρθωσα το σχέδιο και πάλη μου βγάζει failed στο πρόγραμμα. Τι να φταίει?
Απάντηση με παράθεση
  #10  
Παλιά 08-09-11, 00:10
Το avatar του χρήστη crazyio
crazyio Ο χρήστης crazyio δεν είναι συνδεδεμένος
Senior Member
 
Εγγραφή: 18-07-2005
Περιοχή: Χαλκίδα
Μηνύματα: 1.955
Αποστολή μηνύματος μέσω MSN στον/στην crazyio
Προεπιλογή

περίμενε ....
το PIC που χρειαζόμαστε είναι αυστηρά το PIC16F628-04/P . είναι αυτό ?
αν όχι μπορεί το πρόβλημα να είναι εκεί ... (γράφει πάνω και το -04/Ρ ) ??

το αμέσως επόμενο πρόβλημα που μου έρχεται στο μυαλό είναι να μην έχουν γίνει σωστά οι συνδέσεις μεταξύ πλακέτας και RS232 ... έλεγξε και πάλι τις συνδέσεις σου και γενικά όλο το κύκλωμα του programmer ...

στο πρόγραμμα ICprog όταν φορτώνεις το hex αρχείο ΔΕΝ αλλάζεις καμία παράμετρο .. τα κάνει όλα μόνο του ... φαντάζομαι δεν έχεις αλλάξει κάτι έτσι?

όπως φαντάζομαι έχεις περάσει και τους drivers για το ICprog ... (τους έχει στην σελίδα του κάτω κάτω από όσο θυμάμαι ). Αρκεί να ανοίγεις το πρόγραμμα και να μην σου βγάζει κάποιο μήνυμα λάθους στην αρχή ..
__________________

Ιωσάς
Wise men talk because they have something to say; fools, because they have to say something.

I guess Ill always be a soldier of fortune....
Απάντηση με παράθεση
  #11  
Παλιά 08-09-11, 00:18
kospets Ο χρήστης kospets δεν είναι συνδεδεμένος
Member
 
Εγγραφή: 28-08-2008
Περιοχή: thessaloniki
Μηνύματα: 179
Προεπιλογή

Αυτο το chip έχω και οι συνδέσεις έιναι σωστές όπως το σχέδιο. Το πρόγραμμα το βλέπει το pc. Τι καλώδιο έχεις απο πού το πήρες?
Απάντηση με παράθεση
  #12  
Παλιά 08-09-11, 09:33
Το avatar του χρήστη crazyio
crazyio Ο χρήστης crazyio δεν είναι συνδεδεμένος
Senior Member
 
Εγγραφή: 18-07-2005
Περιοχή: Χαλκίδα
Μηνύματα: 1.955
Αποστολή μηνύματος μέσω MSN στον/στην crazyio
Προεπιλογή

έχουμε φτιάξει 2 προγραμματιστές. εγώ κόλλησα το rs232 πάνω στην πλακέτα και έπειτα κούμπωνα τον προγραμματιστή απευθείας στην σειριακή, κι ο φίλος (Xapns) κόλλησε το καλώδιο στην πλακέτα και από την άλλη πλευρά το rs232 και από εκεί στην σειριακή..

το καλώδιο, επειδή έχεις ψιλοκολλήσει εκεί, δεν είναι τίποτα περισσότερο από ένα απλό καλώδιο του εμπορίου που να έχει μέσα τόσα καλωδιάκια όσα χρειαζόμαστε για την κατασκευή μας.

όταν κάνεις προγραμματισμό το LED τι κάνει ? κανονικά πρέπει να αναβοσβήνει αμυδρά, ένδειξη Read/Write.
Στο πρόγραμμα τι βγάζει ? δίνει μπάρες να γεμίζουν και να κάνει Write ? στο τέλος κάνει verify ? που σου βγάζει το λάθος ?

πιθανόν αυτό που έχεις κάνει εσύ είναι να έχεις κολλήσει το Rs232 στην πλακέτα και έπειτα με καλώδιο Rs232 να το κουμπώνεις στον προγραμματιστή και έπειτα στην σειριακή για αυτό και ρωτάς για το καλώδιο. (αρσενικό - θηλυκό)
Το Rs232 όπως το κοιτάς το βύσμα έχει νούμερα. βεβαιώσου πως το 1 pin για παράδειγμα παραμένει 1 καθόλη την διαδρομή μέχρι και το 1 της σειριακής σου, κάπου εκεί μπορεί να είναι το λάθος και το 1 να γίνεται στην διαδρομή 8.
__________________

Ιωσάς
Wise men talk because they have something to say; fools, because they have to say something.

I guess Ill always be a soldier of fortune....
Απάντηση με παράθεση
  #13  
Παλιά 08-09-11, 15:12
Το avatar του χρήστη Xapns
Xapns Ο χρήστης Xapns δεν είναι συνδεδεμένος
Member
 
Εγγραφή: 16-12-2008
Περιοχή: Χαλκίδα
Μηνύματα: 100
Προεπιλογή

Kospets Επειδή μπλέχτηκες αρκετά σου παραθέτω φωτογραφίες του δικού μου programmer
για να δεις τι ακριβώς έχει γίνει με το καλώδιο και το Rs232...
Όπως θα δεις στην δεύτερη εικόνα το RS232 έχει πάνω του νούμερα,
στην τελευταία εικόνα ο SFK δίνει τα νούμερα στα οποία πρέπει να πάνε
τα καλώδια που φεύγουν από τα αντίστοιχα νούμερα (pins) του RS232.
Μην ξεχάσεις να αντικαταστήσεις την αντίσταση,να βάλεις την δίοδο,
και να αντιστρέψεις την πολικότητα στο led.
Αν ενώσεις σωστά το RS232 θα δουλέψει μια χαρά.
Συνημμένα Thumbnails
Πατήστε στην εικόνα για να τη δείτε σε μεγένθυνση

Όνομα:  2011-09-08 15.52.20.jpg
Εμφανίσεις:  485
Μέγεθος:  44,0 KB   Πατήστε στην εικόνα για να τη δείτε σε μεγένθυνση

Όνομα:  2011-09-08 15.53.56.jpg
Εμφανίσεις:  466
Μέγεθος:  41,6 KB   Πατήστε στην εικόνα για να τη δείτε σε μεγένθυνση

Όνομα:  2011-09-08 15.55.29.jpg
Εμφανίσεις:  488
Μέγεθος:  52,7 KB   Πατήστε στην εικόνα για να τη δείτε σε μεγένθυνση

Όνομα:  2011-09-08 15.55.50.jpg
Εμφανίσεις:  489
Μέγεθος:  57,6 KB   Πατήστε στην εικόνα για να τη δείτε σε μεγένθυνση

Όνομα:  PCB P.jpg
Εμφανίσεις:  487
Μέγεθος:  125,9 KB  
__________________
Και Τώρα; !!!
Απάντηση με παράθεση
  #14  
Παλιά 08-09-11, 17:06
Το avatar του χρήστη crazyio
crazyio Ο χρήστης crazyio δεν είναι συνδεδεμένος
Senior Member
 
Εγγραφή: 18-07-2005
Περιοχή: Χαλκίδα
Μηνύματα: 1.955
Αποστολή μηνύματος μέσω MSN στον/στην crazyio
Προεπιλογή

επίσης στην παρουσίαση του dimmer μεταξύ άλλων έχει και 2 Points ...

  • Πριν κολλήσετε το κοννέκτορ RS232 στην πλακέτα σπάστε ή λυγίστε τα pin2 και 9, ώστε να ΜΗΝ πατήσουν πάνω στις χαλκολωρίδες ή τις κόψουν. Δεν τα χρειαζόμαστε.
  • Οι βάση όπου θα κουμπώσετε το PIC έχει δείκτη. ΜΗΝ το βάλετε ανάποδα, θα καεί κατά τον προγραμματισμό.
τα έκανες σωστά ?
__________________

Ιωσάς
Wise men talk because they have something to say; fools, because they have to say something.

I guess Ill always be a soldier of fortune....
Απάντηση με παράθεση
  #15  
Παλιά 08-09-11, 21:29
kospets Ο χρήστης kospets δεν είναι συνδεδεμένος
Member
 
Εγγραφή: 28-08-2008
Περιοχή: thessaloniki
Μηνύματα: 179
Προεπιλογή

Τα ελεγξα ολα και είναι οκ. το καλώδιο που συνδέεις το programmer με το pc απο πού το πήρες? Το ζητάω κάπως?
Απάντηση με παράθεση
  #16  
Παλιά 08-09-11, 21:43
Το avatar του χρήστη Xapns
Xapns Ο χρήστης Xapns δεν είναι συνδεδεμένος
Member
 
Εγγραφή: 16-12-2008
Περιοχή: Χαλκίδα
Μηνύματα: 100
Προεπιλογή

Δεν χρειάζεσαι καλώδιο......
Θα το κουμπώσεις απευθείας πάνω στην σειριακή!Τι το θες το καλώδιο;;;
Θες να βλέπεις την πλακέτα τα 5 δευτερόλεπτα που θα κάνει να σου φλασάρει το pic;
Δεν έχεις κολλήσει το Rs232 πάνω στην πλακέτα;
Έτσι όπως το δοκίμασες το λαμπάκι σου άναψε καθόλου;
__________________
Και Τώρα; !!!
Απάντηση με παράθεση
  #17  
Παλιά 08-09-11, 21:58
kospets Ο χρήστης kospets δεν είναι συνδεδεμένος
Member
 
Εγγραφή: 28-08-2008
Περιοχή: thessaloniki
Μηνύματα: 179
Προεπιλογή

To rs232 το θυλικό το κόλησα στην πλακέτα. To λαμπάκι ανάβει αλλά όταν το προγραμματίζω δεν αναβοσβήνει μενει συνεχώς αναμμένο και στο τέλος μου βγάζει failed.
-------------------------
Θα δοκιμάσω απευθείας να το συνδέσω στο pc.

Τελευταία επεξεργασία από το χρήστη kospets : 08-09-11 στις 21:58 Αιτία: Automerged Doublepost
Απάντηση με παράθεση
  #18  
Παλιά 08-09-11, 22:14
Το avatar του χρήστη Xapns
Xapns Ο χρήστης Xapns δεν είναι συνδεδεμένος
Member
 
Εγγραφή: 16-12-2008
Περιοχή: Χαλκίδα
Μηνύματα: 100
Προεπιλογή

Περιμένουμε τα αποτελέσματα....
__________________
Και Τώρα; !!!
Απάντηση με παράθεση
  #19  
Παλιά 08-09-11, 23:04
Το avatar του χρήστη crazyio
crazyio Ο χρήστης crazyio δεν είναι συνδεδεμένος
Senior Member
 
Εγγραφή: 18-07-2005
Περιοχή: Χαλκίδα
Μηνύματα: 1.955
Αποστολή μηνύματος μέσω MSN στον/στην crazyio
Προεπιλογή

φαντάζομαι την zener να την έβαλες με σωστή πολικότητα ...
__________________

Ιωσάς
Wise men talk because they have something to say; fools, because they have to say something.

I guess Ill always be a soldier of fortune....
Απάντηση με παράθεση
  #20  
Παλιά 09-09-11, 19:35
kospets Ο χρήστης kospets δεν είναι συνδεδεμένος
Member
 
Εγγραφή: 28-08-2008
Περιοχή: thessaloniki
Μηνύματα: 179
Προεπιλογή

Εντάξει παιδιά το έβαλα απ'ευθείας στην θύρα του pc και το προγραμμάτισα. Ολα οκ. Το κύκλωμα του dimmer δουλεύει μια χαρά μόνο τα λεντ δεν ανάβουν αλλά δεν με νοιάζει και πολύ αυτο. Ευχαριστώ πολύ για της απαντήσεις σας
Απάντηση με παράθεση
  #21  
Παλιά 09-09-11, 20:09
Το avatar του χρήστη Xapns
Xapns Ο χρήστης Xapns δεν είναι συνδεδεμένος
Member
 
Εγγραφή: 16-12-2008
Περιοχή: Χαλκίδα
Μηνύματα: 100
Προεπιλογή

Μήπως και αυτά τα έχεις βάλει ανάποδα;
__________________
Και Τώρα; !!!
Απάντηση με παράθεση
  #22  
Παλιά 09-09-11, 20:45
Το avatar του χρήστη crazyio
crazyio Ο χρήστης crazyio δεν είναι συνδεδεμένος
Senior Member
 
Εγγραφή: 18-07-2005
Περιοχή: Χαλκίδα
Μηνύματα: 1.955
Αποστολή μηνύματος μέσω MSN στον/στην crazyio
Προεπιλογή

πιθανον να τα εχεις αναποδα...κοιτα το
__________________

Ιωσάς
Wise men talk because they have something to say; fools, because they have to say something.

I guess Ill always be a soldier of fortune....
Απάντηση με παράθεση
  #23  
Παλιά 11-09-11, 12:43
Το avatar του χρήστη crazyio
crazyio Ο χρήστης crazyio δεν είναι συνδεδεμένος
Senior Member
 
Εγγραφή: 18-07-2005
Περιοχή: Χαλκίδα
Μηνύματα: 1.955
Αποστολή μηνύματος μέσω MSN στον/στην crazyio
Προεπιλογή

πώς πάει φίλε kospets ?
δουλεύει ?? έβαλες και το dimmable ballast ?
Με τα led τι έκανες τελικά ?
__________________

Ιωσάς
Wise men talk because they have something to say; fools, because they have to say something.

I guess Ill always be a soldier of fortune....
Απάντηση με παράθεση
  #24  
Παλιά 11-09-11, 23:09
kospets Ο χρήστης kospets δεν είναι συνδεδεμένος
Member
 
Εγγραφή: 28-08-2008
Περιοχή: thessaloniki
Μηνύματα: 179
Προεπιλογή

Ολα οκ, τα led δεν άναβαν γιατί μπερδεύτικα και έβαλα 470ΚΩ και όχι 470Ω. Η τάση μια χαρά ανεβαίνει απο 0 μέχρι 5 v. Δεν θα το χρισιμοπιοιήσω για λάμπες φθωρίου αλλά σε σύστημα με led. Εχω ένα dimmer adapter που θέλει 0-5v για να κάνει dimm από 0-100%. Απλά θα ήθελα στη κατασκευή αυτή να γινόταν να πηγένει η τάση π.χ από 0-3v. Γιατί μπορεί να θέλεις να δουλεύει στο 70% της έντασης.Εχεις κάτι κατανού?
Απάντηση με παράθεση
  #25  
Παλιά 11-09-11, 23:17
Το avatar του χρήστη crazyio
crazyio Ο χρήστης crazyio δεν είναι συνδεδεμένος
Senior Member
 
Εγγραφή: 18-07-2005
Περιοχή: Χαλκίδα
Μηνύματα: 1.955
Αποστολή μηνύματος μέσω MSN στον/στην crazyio
Προεπιλογή

εσύ χρειάζεσαι μόνο την έξοδο για 1 -10 δηλαδή ?
εκεί μπορείς να ρυθμίσεις μέσω του τρίμμερ μέχρι πόσο θα πάει (για αυτό και το ρυθμίζεις ώστε στο max να έχεις 10volt και όχι παραπάνω).
¶ρα μπορείς να το ρυθμίσεις να έχεις 5 volt max αντί για 10 οπότε και θα ανάβει το dimmable ballast στο 50% max.
ή 3 αν θες με (λογικά) μικρότερο τρίμμερ.

το δοκίμασες έτσι ?
τι dimmer adapter είναι αυτό ? έχεις κάποιο λινκ ?
__________________

Ιωσάς
Wise men talk because they have something to say; fools, because they have to say something.

I guess Ill always be a soldier of fortune....
Απάντηση με παράθεση
  #26  
Παλιά 11-09-11, 23:24
kospets Ο χρήστης kospets δεν είναι συνδεδεμένος
Member
 
Εγγραφή: 28-08-2008
Περιοχή: thessaloniki
Μηνύματα: 179
Προεπιλογή

Το κύκλωμα με τον ενισχυτή (lm 741 αν θυμαμαι καλά) δεν το εβαλα γιατί χρειάζομαι 0-5v που βγάζει το pic17f628 στο pic9. Το led dimmer είναι αυτό:
http://www.ebay.com/itm/150544749646...ht_1321wt_1165
Απάντηση με παράθεση
  #27  
Παλιά 12-09-11, 13:38
Το avatar του χρήστη crazyio
crazyio Ο χρήστης crazyio δεν είναι συνδεδεμένος
Senior Member
 
Εγγραφή: 18-07-2005
Περιοχή: Χαλκίδα
Μηνύματα: 1.955
Αποστολή μηνύματος μέσω MSN στον/στην crazyio
Προεπιλογή

Θα είχε ενδιαφέρον όταν το δουλέψεις με το Led dimmer να κάνεις μια παρουσίαση και να μας πεις τι αποτελέσματα είχε.
έτσι θα υπάρχει μία κατασκευή που να εξυπηρετεί δύο διαφορετικές ανάγκες
__________________

Ιωσάς
Wise men talk because they have something to say; fools, because they have to say something.

I guess Ill always be a soldier of fortune....
Απάντηση με παράθεση
  #28  
Παλιά 09-04-14, 20:10
Θωμάς Αμπατζίδης Ο χρήστης Θωμάς Αμπατζίδης δεν είναι συνδεδεμένος
Member
 
Εγγραφή: 01-05-2010
Περιοχή: Καλλιθέα-Αθήνα
Μηνύματα: 86
Προεπιλογή

Παράθεση:
Αρχική Δημοσίευση από crazyio Εμφάνιση μηνυμάτων
Στον programmer λοιπόν χρειάζονται τρεις αλλαγές για να δουλέψει και είναι σε κόκκινο κύκλο:

1. Η αντικατάσταση της αντίστασης R4 από 22ΚΩ σε 2.2ΚΩ
2. Η προσθήκη μας Ζener 5V1 ώστε να προστατέψει το PIC από λανθασμένη επιπλέον τάση.
3. Το LED να τοποθετηθεί με ανάποδη πολικότητα από ότι φαίνεται στο σχέδιο γιατί είναι λάθος και δεν πρόκειται να ανάψει ποτέ ακόμα και αν διορθώσουμε τα 2 πρώτα και προγραμματιστεί επιτυχώς το PIC.

Οπότε το σωστό σχέδιο του Programmer φαίνεται στην ΦΩΤΟ 1. (με εξαίρεση το LED που πρέπει να τοποθετηθεί ανάποδα από ότι φαίνεται στο σχέδιο)
Για να βοηθηθούν ακόμα περισσότερο όσοι θέλουν να ασχοληθούν μπαίνουν και έτοιμα τα σχέδια του κυκλώματος για εκτύπωση.
ΦΩΤΟ 2 είναι ο programmer
και τυπώνεται με διαστάσεις : Width :6,06 , Height : 3,3
προσπαθώ να κατασκευάσω των programmer δεν μπορώ να καταλάβω που θα μπει ο zaner 5v1 το σχέδιο που έχεις στο αρχείο (φώτο 2) είναι ίδιο με του sfk μπορείς να με κατατοπίσεις λίγο. Επειδή δεν είμαι σχετικός δεν μπορώ να το καταλάβω από την (φώτο 1) που είναι το θεωρητικό
Απάντηση με παράθεση
  #29  
Παλιά 09-04-14, 21:20
Το avatar του χρήστη στελιος προεδρου
στελιος προεδρου Ο χρήστης στελιος προεδρου δεν είναι συνδεδεμένος
Senior Member
 
Εγγραφή: 10-01-2014
Περιοχή: ΜΟΣΧΑΤΟ
Μηνύματα: 468
Προεπιλογή

μπορει να μου φτιαξει κανενας ;με το αζημειωτο φυσικα.
Απάντηση με παράθεση
  #30  
Παλιά 09-04-14, 21:58
Θωμάς Αμπατζίδης Ο χρήστης Θωμάς Αμπατζίδης δεν είναι συνδεδεμένος
Member
 
Εγγραφή: 01-05-2010
Περιοχή: Καλλιθέα-Αθήνα
Μηνύματα: 86
Προεπιλογή

Παράθεση:
Αρχική Δημοσίευση από στελιος προεδρου Εμφάνιση μηνυμάτων
μπορει να μου φτιαξει κανενας ;με το αζημειωτο φυσικα.
Δεν είναι δύσκολο
τα παιδιά έχουν κάνει όλοι την δουλειά, σε εμας μένει το μονταρισμα.
Πάντως αν λυθεί η απορία μου. Και δουλέψει σε εμένα με ενα συμβολικό ποσό στο φτιάχνω
Απάντηση με παράθεση
Απάντηση στο θέμα


Συνδεδεμένοι χρήστες που διαβάζουν αυτό το θέμα: 1 (0 μέλη και 1 επισκέπτες)
 

Δικαιώματα - Επιλογές
You may not post new threads
You may not post replies
You may not post attachments
You may not edit your posts

BB code is σε λειτουργία
Τα Smilies είναι σε λειτουργία
Ο κώδικας [IMG] είναι σε λειτουργία
Ο κώδικας HTML είναι εκτός λειτουργίας

Που θέλετε να σας πάμε;

Παρόμοια Θέματα
Θέμα Δημιουργός Forum Απαντήσεις Τελευταίο Μήνυμα
Υπερβολική δόση λιπάσματος από ατύχημα kingrim Φυτεμένα Ενυδρεία Γενικά 11 14-02-10 19:09
diy ανατολή-δύση ντιμάρισμα με Τ5 kospets Εξοπλισμός - Τεχνολογία Γλυκού νερού 6 24-12-09 23:09
Aνατολή/δύση sackett DIY . Φτιάχτο μόνος σου 10 01-04-08 23:41
σωστή δόση florreal και ferreal pavloukos Φυτεμένα Ενυδρεία Γενικά 3 08-10-03 14:37

No_parrots

Όλες οι ώρες είναι GMT +2. Η ώρα τώρα είναι 04:17.


Forum engine powered by : vBulletin Version 3.8.8
Copyright ©2000 - 2025, Jelsoft Enterprises Ltd.
Copyright 2000-2025 Greek Aquarists Board
Page generated in 0,06380 seconds with 13 queries