Greek Aquarist's Boards - Φόρουμ συζητήσεων γιά το χόμπυ του Ενυδρείου

Επιστροφή   Greek Aquarist's Boards - Φόρουμ συζητήσεων γιά το χόμπυ του Ενυδρείου > Γενικά > DIY . Φτιάχτο μόνος σου

DIY . Φτιάχτο μόνος σου Ο τίτλος τα λέει όλα.

Απάντηση στο θέμα
 
Εργαλεία Θεμάτων Τρόποι εμφάνισης
  #1  
Παλιά 12-08-09, 21:47
Το avatar του χρήστη aquaman
aquaman Ο χρήστης aquaman δεν είναι συνδεδεμένος
Senior Member
 
Εγγραφή: 21-08-2008
Περιοχή: Θεσσαλονίκη
Μηνύματα: 1.678
Προεπιλογή Βοήθεια για κατασκευή με LED strip - sunrise/sunset του φτωχού..

Αποφάσισα να φτιάξω στο ενυδρείο μου (Ριο 180) κάτι σαν την πολύ καλή κατασκευή moonlight LED που βρήκα εδώ:
http://www.aquatek.gr/vb/showthread.php?t=31009

Βασικά ο σκοπός μου είναι κι εμένα να χρησιμοποιήσω μια σειρά LED κάτω απ'το καπάκι τα οποία θα ανάβουν λίγη ώρα πριν το κυρίως φωτιστικό, και θα σβύνουν λίγο μετά το κλείσιμο, για να δώσω στα ψαράκια χρόνο να προσαρμοστούν.

Χρειάζομαι τη βοήθειά σας στην επιλογή της ταινίας LED, συγκεκριμένα στην ένταση του φωτός που θα ήταν καλύτερο να "βγάζει".

Στα μαγαζιά έχω εντοπίσει ταινίες μέ συνολική κατανάλωση περίπου στα 7 και 14W για 1 μέτρο ταινίας (άρα φαντάζομαι ότι και η απόδοση σε φώς θα είναι περίπου ανάλογη) αλλά είναι ακριβούτσικες - 25-30ευρώ για 1 μέτρο.


Στο ebay βρήκα ταινία στις ίδιες διαστάσεις με 13ευρώ περίπου, αλλά των 24W.
http://cgi.ebay.com/WaterProof-Robbi...d=p3286.c0.m14


Ερώτηση: Πόσα βατ φωτισμού είναι "καλύτερα" σαν μετάβαση από το σκοτάδι στα 2χ45 βάτ + ανακλαστήρες που έχει το φωτιστικό μου;


Υπολογίζοντας χονδρικά, φαίνεται ότι η ταινία των 24 βατ θα μου δώσει 1/4 περίπου του φωτός - ίσως λίγο παραπάνω. Μήπως είναι πάρα πολλά και θα ήταν καλύτερα να το μειώσω κόβοντας LED ή ψάχνοντας για μικρότερης έντασης LED;

Παίζει κανένα ρόλο (για την καλύτερη προσαρμογή των ψαριών) αν το χρώμα είναι λευκό ή μπλέ;
Απάντηση με παράθεση
  #2  
Παλιά 12-08-09, 22:59
Το avatar του χρήστη POURITANOS
POURITANOS Ο χρήστης POURITANOS δεν είναι συνδεδεμένος
Senior Member
 
Εγγραφή: 08-07-2007
Περιοχή: ΘΕΣΣΑΛΟΝΙΚΗ
Μηνύματα: 780
Προεπιλογή

Μπορεί να ακουστεί λίγο λολ αυτό που θα πω αλλά μπορείς να βάλεις στο δωμάτιο που έχεις το ενυδρείο ένα πορτατιφ με χρονοδιακόπτη σε απόσταση από το ενυδρείο οπότε δεν χρειάζεται να μπλέξεις με καλώδια λαμπάκια και ιστορίες.

Βάζε το πορτατιφ να ανάβει 5 λεπτά πριν το κύριο φως του ενυδρείου και είσαι νομίζω οκ.
__________________
Απάντηση με παράθεση
  #3  
Παλιά 13-08-09, 06:54
Το avatar του χρήστη netblues
netblues Ο χρήστης netblues δεν είναι συνδεδεμένος
Nada
 
Εγγραφή: 02-05-2004
Περιοχή: ΧΟΛΑΡΓΟΣ
Μηνύματα: 6.305
Προεπιλογή

Ειπαμε να φτιαξουμε και κατι... :P
Μιας και τα λεντ δουλευουν με χαμηλη ταση, γιατι δεν βαζεις ενα τρανζιστορ που να τα αναβει/σβηνει αργα.. (περιπου στο 2 λεπτο) φορτιζοντας/ξεφορτιζοντας ενα πυκνωτη?
Δεν ειναι το ιδιο με ανατολη/λυση αλλα για να μην χτυπιουνται τα ψαρια, καλο ειναι.
Απάντηση με παράθεση
  #4  
Παλιά 13-08-09, 08:37
Το avatar του χρήστη aquaman
aquaman Ο χρήστης aquaman δεν είναι συνδεδεμένος
Senior Member
 
Εγγραφή: 21-08-2008
Περιοχή: Θεσσαλονίκη
Μηνύματα: 1.678
Προεπιλογή

Παράθεση:
Αρχική Δημοσίευση από netblues Εμφάνιση μηνυμάτων
Ειπαμε να φτιαξουμε και κατι... :P
Μιας και τα λεντ δουλευουν με χαμηλη ταση, γιατι δεν βαζεις ενα τρανζιστορ που να τα αναβει/σβηνει αργα.. (περιπου στο 2 λεπτο) φορτιζοντας/ξεφορτιζοντας ενα πυκνωτη?
Δεν ειναι το ιδιο με ανατολη/λυση αλλα για να μην χτυπιουνται τα ψαρια, καλο ειναι.
Χμμμ... πολύ καλή ιδέα!
Απάντηση με παράθεση
  #5  
Παλιά 13-08-09, 09:34
Το avatar του χρήστη netblues
netblues Ο χρήστης netblues δεν είναι συνδεδεμένος
Nada
 
Εγγραφή: 02-05-2004
Περιοχή: ΧΟΛΑΡΓΟΣ
Μηνύματα: 6.305
Προεπιλογή

ακομα καλυτερα αν βαλεις ενα FET και το οδηγησεις με pwm, με variable duty cycle?
Απάντηση με παράθεση
  #6  
Παλιά 13-08-09, 09:40
Το avatar του χρήστη aquaman
aquaman Ο χρήστης aquaman δεν είναι συνδεδεμένος
Senior Member
 
Εγγραφή: 21-08-2008
Περιοχή: Θεσσαλονίκη
Μηνύματα: 1.678
Προεπιλογή

Θα ήθελα να το κρατήσω όσο πιό απλό γίνεται, αλλά θα το δώ. Θα με βάλεις να θυμηθώ τα παλιά.... Πάω να ψάξω κανένα σχέδιο για κύκλωμα...
Απάντηση με παράθεση
  #7  
Παλιά 13-08-09, 09:55
Το avatar του χρήστη netblues
netblues Ο χρήστης netblues δεν είναι συνδεδεμένος
Nada
 
Εγγραφή: 02-05-2004
Περιοχή: ΧΟΛΑΡΓΟΣ
Μηνύματα: 6.305
Προεπιλογή

Ισως το τρανζιστορ να ζεσταινεται αν ειναι μεγαλο το ρευμα. Χρειαζεσαι κατι σε darington σιγουρα καθως και ενα διακοπτη που να αλλαζει τη καθυστερηση απο φορτιση σε εκφορτιση.. (στο τελος θα βαλεις mc...) :P
Απάντηση με παράθεση
  #8  
Παλιά 13-08-09, 10:06
Το avatar του χρήστη Pritanis
Pritanis Ο χρήστης Pritanis δεν είναι συνδεδεμένος
DiscusModerator
 
Εγγραφή: 10-11-2004
Περιοχή: Θεσσαλονίκη
Μηνύματα: 1.568
Προεπιλογή

για δες εδω για εξαρτηματα και πες μας τι θα κανεις μπας και ξεστραβωθουμε.....

http://www.ledmegastore.gr/index.php...roducts_id=712
__________________
Rock Rules
Eternal Algae to the Planted


Απάντηση με παράθεση
  #9  
Παλιά 13-08-09, 17:30
Το avatar του χρήστη aquaman
aquaman Ο χρήστης aquaman δεν είναι συνδεδεμένος
Senior Member
 
Εγγραφή: 21-08-2008
Περιοχή: Θεσσαλονίκη
Μηνύματα: 1.678
Προεπιλογή

Τα ελληνικά μαγαζιά είναι πανάκριβα σε ότι αφορά τις ταινίες LED. Παρήγγειλα από ebay τελικά, και θα μελετήσω και το τι πρεπει να γινει για το κύκλωμα...
-------------------------
Παράθεση:
Αρχική Δημοσίευση από netblues Εμφάνιση μηνυμάτων
Ειπαμε να φτιαξουμε και κατι... :P
Μιας και τα λεντ δουλευουν με χαμηλη ταση, γιατι δεν βαζεις ενα τρανζιστορ που να τα αναβει/σβηνει αργα.. (περιπου στο 2 λεπτο) φορτιζοντας/ξεφορτιζοντας ενα πυκνωτη?
Δεν ειναι το ιδιο με ανατολη/λυση αλλα για να μην χτυπιουνται τα ψαρια, καλο ειναι.
Αν μιλάμε για 2λεπτο, είναι δυνατό να γίνει η κατασκευή με πυκνωτή;

Σκέφτομαι κάτι απλό, με ένα απλό RC τμήμα το οποίο θα συνδέεται στη βάση ενός darlington (η ταινία LED
τραβάει 2Α μέγιστο - είναι αρκετά).

Αλλά αν θέλω να λειτουργεί απλά με χρονοδιακόπτη, πρέπει κόβοντας την παροχή ρεύματος να μπορεί το RC κομμάτι να τροφοδοτεί τα LED για 2 λεπτά fade-out, αυτό φαίνεται αδύνατο (δεν υπολόγισα τι πυκνωτή θέλω αλλά πρέπει να είναι εκτός ορίων...)

Η άλλη λύση είναι να έχω κάποια "εξωτερική" - εννοώ εκτός χρονοδιακόπτη - παροχή 12v την οποία το R-C-darlington κύκλωμα θα ρυθμίζει;

Τελευταία επεξεργασία από το χρήστη aquaman : 13-08-09 στις 17:30 Αιτία: Automerged Doublepost
Απάντηση με παράθεση
  #10  
Παλιά 13-08-09, 19:08
Το avatar του χρήστη noe
noe Ο χρήστης noe δεν είναι συνδεδεμένος
Member
 
Εγγραφή: 21-04-2007
Περιοχή: Θεσσαλονίκη
Μηνύματα: 221
Προεπιλογή

ο Εκπομπός του τρανζίστορ (NPN) πηγαίνει στη γή, o συλέκτης του πηγαίνει στις LED και το άλλο άκρο των LED πηγαίνει στην τροφοδοσία (εξωτερική μόνιμη τροφοδοσία).

Όταν κλείσει ο χρονοδιακόπτης θα τροφοδοτήσει την βάση του τρανζίστορ μέσω ενός δυκτιώματος RC και έτσι θα πετύχεις το fade in.
Όταν ο χρονοδιακόπτης ανοίξει θα σταματήσει την τροφοδοσία στη βάση του τρανζίστορ και ο πυκνωτής θα ξεφορτήσει αργά έτσι θα πετύχεις το fade out.

πάνω σε αυτό το βασικό κύκλωμα μπορείς να κάνεις βελτιώσεις ώστε να έχεις την δυνατότητα να ρυθμίζεις την τελική φωτηνότητα των LED και την διαρκεια των fade in/fade out.

Αν πας σε MC τα πράγματα γίνοντε ποιο απλά απο άποψη hardware γιατί όλες οι βαθμίδες του κυκλώματος θα είναι ενσωματομένες μέσα στο ολοκληρωμένο (χρονοδιακόπτης, χρόνοι fade in / fade out, τελική φωτινότητα LED, και ότι άλλο θέλεις)

Αν οι LED θέλουν 2 Αμπέρ, δεν μπορείς να κανεις το fade out με διακοπή της τροφοδοσίας και πυκνωτή, γιατί θέλεις τεράστιο πυκνωτή και πάλι θα σβήνουν γρήγορα οι LED, θα πας αναγκαστικά σε ΜΟΝΙΜΗ εξωτερική τροφοδοσία.
__________________

Απάντηση με παράθεση
  #11  
Παλιά 13-08-09, 21:08
Το avatar του χρήστη aquaman
aquaman Ο χρήστης aquaman δεν είναι συνδεδεμένος
Senior Member
 
Εγγραφή: 21-08-2008
Περιοχή: Θεσσαλονίκη
Μηνύματα: 1.678
Προεπιλογή

Έκανα μια πρώτη προσέγγιση στη συνημένη φωτο...

Τa R2 και C δημιουργούν το βασικό RC κύκλωμα, το οποίο ελέγχει το ζεύγος των τρανζίστορ δεξιά.

Η πηγή V1 θα είναι σε χρονοδιακόπτη, ενώ η V2 "μόνιμη". Όταν η V1 μηδενιστεί, το κύκλωμα R2-C αποφορτίζεται αργά και μειώνει σταδιακά το ρεύμα που διέρχεται από τα LED. Tην R1 την έβαλα για να αποφύγω την αποφόρτιση του πυκνωτή προς την κατεύθυνση της πηγής (δεν είμαι σίγουρος αν χρειάζεVται - στην πραγματικότητα η V1 θα είναι από μετασχηματιστή 220VAC-->12VDC, δε θυμάμαι αν αυτό συμπεριφέρεται σαν open ή short όταν κλείνουν τα 220...)

Το ρεύμα στα τρανσιστοράκια θα είναι 2Α, και με τις τιμές R, C που έβαλα, ο χρόνος που απαιτείται για να μηδενιστεί το ρεύμα που διέρχεται από τα LED είναι της τάξης των 2 λεπτών ή κάπου εκεί...

Κάθε σχόλιο/κριτική ευπρόσδεκτα.
Συνημμένα Thumbnails
Πατήστε στην εικόνα για να τη δείτε σε μεγένθυνση

Όνομα:  ckt1.jpg
Εμφανίσεις:  766
Μέγεθος:  21,1 KB  
Απάντηση με παράθεση
  #12  
Παλιά 13-08-09, 21:43
Το avatar του χρήστη noe
noe Ο χρήστης noe δεν είναι συνδεδεμένος
Member
 
Εγγραφή: 21-04-2007
Περιοχή: Θεσσαλονίκη
Μηνύματα: 221
Προεπιλογή

να υποθέσω ότι τις τιμές των υλικών τις έβαλες στη τύχη χωρίς να τισ υπολογίσεις?

Η R3 = 100Ω ειναι πολύ μεγάλη, το ρευμα Ic που θα περάσει από τις LED θα είναι περίπου 200mA, με άλλα λόγια το κύκλωμα θα έρχεται στο κόρο πριν καν ανάψουν οι LED. Γνώμη μου είναι ότι δεν χρειάζεται R στον συλέκτη.

Σε πρώτη φάση πρέπει να αποφασίσεις ποιο/ποια τρανζίστορ θα χρησιμοποιήσεις για να ξέρουμε τις χαρακτηριστικές τους και τα b ώστε να μπορούμε υπολογίσουμε τις τιμές των υλικών.

το αν εκφορτίζεται ο πυκνωτής δια μέσω του τροφοδοτικού εξαρτάται απο το τροφοδοτικό που θα χρησιμοποιήσεις, βάζεις μία δίοδο και ξεμπερδέυεις με αυτό το πρόβλημα (υπόψην ότι η διοδος θα σου μειώσει τιν V1 κατά 0,7V).
__________________

Απάντηση με παράθεση
  #13  
Παλιά 13-08-09, 22:21
Το avatar του χρήστη aquaman
aquaman Ο χρήστης aquaman δεν είναι συνδεδεμένος
Senior Member
 
Εγγραφή: 21-08-2008
Περιοχή: Θεσσαλονίκη
Μηνύματα: 1.678
Προεπιλογή

Παράθεση:
Αρχική Δημοσίευση από noe Εμφάνιση μηνυμάτων
να υποθέσω ότι τις τιμές των υλικών τις έβαλες στη τύχη χωρίς να τισ υπολογίσεις?

Ναι - απλά ήθελα να δω αν θα έχω τη σωστή κυματομορφή...

Η R3 = 100Ω ειναι πολύ μεγάλη, το ρευμα Ic που θα περάσει από τις LED θα είναι περίπου 200mA, με άλλα λόγια το κύκλωμα θα έρχεται στο κόρο πριν καν ανάψουν οι LED. Γνώμη μου είναι ότι δεν χρειάζεται R στον συλέκτη.

Τα LED και η αντίσταση έρχονται "πακέτο" στην ταινία νομίζω, είτε το θέλω είτε όχι. Βασικά δεν ξέρω ποιά ακριβώς είναι η συνδεσμολογία εντός της ταινίας, αλλά βλέποντας φωτογραφίες από LED strips, νομίζω ότι υπάρχει κάποια αντίσταση εκεί μέσα. Δεν είμαι σίγουρος όμως...


Σε πρώτη φάση πρέπει να αποφασίσεις ποιο/ποια τρανζίστορ θα χρησιμοποιήσεις για να ξέρουμε τις χαρακτηριστικές τους και τα b ώστε να μπορούμε υπολογίσουμε τις τιμές των υλικών.

Θα κοιτάξω αυτές τις μέρες για τρανζιστοράκια που μπορούν να σηκώσουν το ρεύμα 2Α που χρειάζεται...
Υπάρχει καμμια "προφανής" επιλογή γι'αυτά;

το αν εκφορτίζεται ο πυκνωτής δια μέσω του τροφοδοτικού εξαρτάται απο το τροφοδοτικό που θα χρησιμοποιήσεις, βάζεις μία δίοδο και ξεμπερδέυεις με αυτό το πρόβλημα (υπόψην ότι η διοδος θα σου μειώσει τιν V1 κατά 0,7V).

Πολύ σωστά - έπρεπε να το είχα σκεφτεί αμέσως αυτό... το τελευταίο κύκλωμα που σχεδίασα ήταν το 1992, οπότε υπάρχει αρκετή "σκουριά"...
-------------------------
Από darlington βρήκα το TIP100,
http://www.fairchildsemi.com/ds/TI/TIP100.pdf
το οποίο είναι παραπάνω απ'ότι χρειάζεται, αλλά τα υπόλοιπα που βρήκα είχαν Ic<2A που θέλουμε...

Τελευταία επεξεργασία από το χρήστη aquaman : 13-08-09 στις 22:21 Αιτία: Automerged Doublepost
Απάντηση με παράθεση
  #14  
Παλιά 15-08-09, 19:05
Το avatar του χρήστη aquaman
aquaman Ο χρήστης aquaman δεν είναι συνδεδεμένος
Senior Member
 
Εγγραφή: 21-08-2008
Περιοχή: Θεσσαλονίκη
Μηνύματα: 1.678
Προεπιλογή

¶λλαξα λίγο το κύκλωμα, και έβαλα και ένα current limiter πριν τα LED. Η πηγή αριστερά θα είναι σε χρονοδιακόπτη, ενώ αυτή δεξιά "μόνιμη".
Τα LED θα είναι από έτοιμη ταινία των 12V, 2A. Έκανα και μια γρήγορη προσομοίωση σε Spice και φαίνεται ότι τα LED θα ανάβουν σιγά σιγά για 2 λεπτά, ενώ θα σβύνουν σε διάρκεια 3-4 λεπτών περίπου.

Τα διάφορα κομμάτια έιναι ακόμα στο "περίπου", πρέπει να κάτσω να βρω συγκεκριμένες προδιαγραφές...
Συνημμένα Thumbnails
Πατήστε στην εικόνα για να τη δείτε σε μεγένθυνση

Όνομα:  ckt2.jpg
Εμφανίσεις:  630
Μέγεθος:  22,3 KB  
Απάντηση με παράθεση
  #15  
Παλιά 15-08-09, 22:09
Το avatar του χρήστη netblues
netblues Ο χρήστης netblues δεν είναι συνδεδεμένος
Nada
 
Εγγραφή: 02-05-2004
Περιοχή: ΧΟΛΑΡΓΟΣ
Μηνύματα: 6.305
Προεπιλογή

Εμενα αλλο με προβληματιζει... 12v, 2A, ειναι αρκετα watt για να τα dimmaρεις.
Μαλλον θα χρειαστει μεγαλο ψυγειο.
Απάντηση με παράθεση
  #16  
Παλιά 15-08-09, 22:19
Το avatar του χρήστη neo
neo Ο χρήστης neo δεν είναι συνδεδεμένος
Member
 
Εγγραφή: 26-07-2009
Περιοχή: Αθήνα
Μηνύματα: 32
Προεπιλογή

Καλησπέρα.

Το current limiter δεν το χρειάζεσαι και ούτε αντίσταση περιορισμου, εκτός από αυτές που έχει μόνη της η ταινία. Απλά να έχεις ένα σταθεροποιημένο τροφοδοτικό.

Για τρανζίστορ δοκίμασε ένα από τα BD678 - 682 ή TIP122.

Το τρανζίστορ δεν νομίζω να ζεσταίνεται και πολύ αλλά μια ψύκτρα θα την χρειαστεί οπωσδήποτε.
Απάντηση με παράθεση
  #17  
Παλιά 16-08-09, 08:54
Το avatar του χρήστη aquaman
aquaman Ο χρήστης aquaman δεν είναι συνδεδεμένος
Senior Member
 
Εγγραφή: 21-08-2008
Περιοχή: Θεσσαλονίκη
Μηνύματα: 1.678
Προεπιλογή

Παράθεση:
Αρχική Δημοσίευση από neo Εμφάνιση μηνυμάτων
Καλησπέρα.

Το current limiter δεν το χρειάζεσαι και ούτε αντίσταση περιορισμου, εκτός από αυτές που έχει μόνη της η ταινία. Απλά να έχεις ένα σταθεροποιημένο τροφοδοτικό.

Σωστός. Την αντίσταση περιορισμού (αν εννοούμε αυτή σε σειρά με τα LED) την έβαλα για να "μοντελοποιήσω" αυτή της ταινίας, οπότε δε θα το βάλω στο τελικό κύκλωμα.

Στο κύκλωμα που έκανα, η ταινία LED είναι ουσιαστικά current-driven αντί για voltage-driven (συγνώμη - δεν ξέρω την ορολογία εδώ...), οπότε σκέφτηκα να βάλω current limiter γιατί φοβήθηκα μήπως πάνε παραπάνω από 12V την ταινία και υπερβεί τα 2Α ρεύμα, ή μήπως η βάση των τρανζίστορ στα αριστερά "ανεβεί" λίγο παραπάνω και προσπαθήσουν να περάσουν πάνω από 2Α στην ταινία. Λες ότι δε χρειάζεται καθόλου το limiter;

Η άλλη σκέψη θα ήταν να φύγει το current limiter και να βάλω μια αντίσταση - ρυθμιζόμενη ίσως - ώστε όταν το τροφοδοτικό στα δεξιά δίνει 2Α η τάση στην ταινία να είναι ακριβως 12V, συν μια ασφάλεια σε σειρά για να προστατέψω την ταινία; Ουσιαστικά θα ήταν σαν να θεωρώ ότι η ταινία συμπεριφέρεται σαν αντίσταση των 6Ω ή κάτι τέτοιο...;

Για τρανζίστορ δοκίμασε ένα από τα BD678 - 682 ή TIP122.

Ευχαριστώ!

Το τρανζίστορ δεν νομίζω να ζεσταίνεται και πολύ αλλά μια ψύκτρα θα την χρειαστεί οπωσδήποτε.
12V 2A είναι όντως πολλά, αλλά τα τρανζίστορ που θα είναι για 5Α - υποθέτω ότι με μια ψύκτρα θα είναι ΟΚ... ( ; ).
Απάντηση με παράθεση
  #18  
Παλιά 16-08-09, 10:51
Το avatar του χρήστη aquaman
aquaman Ο χρήστης aquaman δεν είναι συνδεδεμένος
Senior Member
 
Εγγραφή: 21-08-2008
Περιοχή: Θεσσαλονίκη
Μηνύματα: 1.678
Προεπιλογή

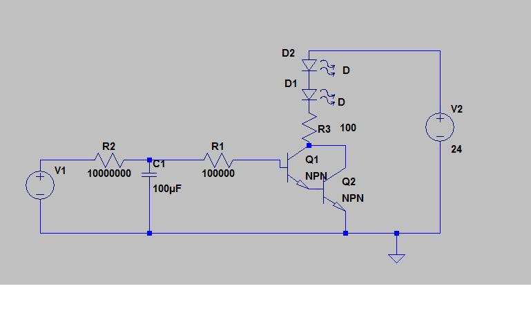
Το νέο κύκλωμα είναι χωρίς το current limiter και έχει μια αντίσταση R3=6Ω στη θέση της ταινίας LED. Με τα κομμάτια που έχει επάνω στο σχήμα, δίνει ακριβώς 12V, 2A στην αντίσταση R3, ότι ακριβώς θα χρειαστεί η ταινία LED για φουλ άναμα.
Συνημμένα Thumbnails
Πατήστε στην εικόνα για να τη δείτε σε μεγένθυνση

Όνομα:  ckt3.jpg
Εμφανίσεις:  646
Μέγεθος:  16,4 KB  
Απάντηση με παράθεση
  #19  
Παλιά 16-08-09, 13:04
Το avatar του χρήστη neo
neo Ο χρήστης neo δεν είναι συνδεδεμένος
Member
 
Εγγραφή: 26-07-2009
Περιοχή: Αθήνα
Μηνύματα: 32
Προεπιλογή

Την μόνιμη τροφοδοσία (V2) θα την έχεις στα 12V, οπότε δεν πρόκειται να ανέβει παραπάνω. Δεν χρειάζεσαι τίποτα παραπάνω από τρανζίστορ, ταινία Led και τροφοδοτικό.

Για το κύκλωμα της βάσης μετά, θα παίξεις πειραματικά.
Φτιαξ'το με τα εξαρτήματα που έχεις τώρα και αλλάζεις μέχρι να το ρυθμίσεις οπως θέλεις.

Τώρα για την ψύκτρα, τα 24 Watt δεν θα είναι πάνω στο τρανζίστορ.
Στα αρχικά στάδια, που η φωτεινότητα θα είναι χαμηλή, το τρανζίστορ θα έχει πάνω του τα 12V αλλά και το ρεύμα θα είναι χαμηλό. Οσο ανεβαίνει το ρευμα η πτώση τάσης πάνω στο τρανζίστορ θα μειώνεται και σε μέγιστη φωτεινότητα το τρανζίστορ θα έχει οδηγηθει στον κόρο και θα έχει πάνω του μικρή τάση.
Απάντηση με παράθεση
  #20  
Παλιά 16-08-09, 13:18
Το avatar του χρήστη aquaman
aquaman Ο χρήστης aquaman δεν είναι συνδεδεμένος
Senior Member
 
Εγγραφή: 21-08-2008
Περιοχή: Θεσσαλονίκη
Μηνύματα: 1.678
Προεπιλογή

Παράθεση:
Αρχική Δημοσίευση από neo Εμφάνιση μηνυμάτων
Την μόνιμη τροφοδοσία (V2) θα την έχεις στα 12V, οπότε δεν πρόκειται να ανέβει παραπάνω. Δεν χρειάζεσαι τίποτα παραπάνω από τρανζίστορ, ταινία Led και τροφοδοτικό.

Όταν λέμε ότι V2=12V όμως, δεν υπολογίζουμε την (μη-μηδενική) τάση στο συλέκτη του Q1 - στο τελευταίο κυκλωματάκι μου π.χ. θα είναι γύρω στα 2.5V. Οπότε υποθέτω θα χρειαστώ παραπάνω από 12. Δεν είναι σωστή η σκέψη;

Για το κύκλωμα της βάσης μετά, θα παίξεις πειραματικά.
Φτιαξ'το με τα εξαρτήματα που έχεις τώρα και αλλάζεις μέχρι να το ρυθμίσεις οπως θέλεις.

Τώρα για την ψύκτρα, τα 24 Watt δεν θα είναι πάνω στο τρανζίστορ.
Στα αρχικά στάδια, που η φωτεινότητα θα είναι χαμηλή, το τρανζίστορ θα έχει πάνω του τα 12V αλλά και το ρεύμα θα είναι χαμηλό. Οσο ανεβαίνει το ρευμα η πτώση τάσης πάνω στο τρανζίστορ θα μειώνεται και σε μέγιστη φωτεινότητα το τρανζίστορ θα έχει οδηγηθει στον κόρο και θα έχει πάνω του μικρή τάση.

Πολύ σωστό! Ευχαριστώ. Η "σκουριά" που λέγαμε παραπάνω...
Μόλις παραλάβω την ταινία θα αρχίσω να πειραματίζομαι, και θα ποστάρω ανάλογα με τα αποτελέσματα.
Απάντηση με παράθεση
  #21  
Παλιά 16-08-09, 13:25
Το avatar του χρήστη neo
neo Ο χρήστης neo δεν είναι συνδεδεμένος
Member
 
Εγγραφή: 26-07-2009
Περιοχή: Αθήνα
Μηνύματα: 32
Προεπιλογή

Κανονικά πρέπει να κρατήσει λιγότερο από 2,5V.
Αλλά θα δείξει στην πράξη και πράτεις ανάλογα μετά

Τώρα με βάλατε στη πρίζα και μελετάω ένα κύκλωμα με το 555 για να γίνει η ρύθμιση με PWM. Αν και το καλύτερο θα ήταν ένας MC, όπως λέει και ο netblues , αλλά το 555 είναι για όσους δεν έχουν την δυνατότητα να προγραματίσουν τον MC.
Απάντηση με παράθεση
  #22  
Παλιά 16-08-09, 13:55
Το avatar του χρήστη aquaman
aquaman Ο χρήστης aquaman δεν είναι συνδεδεμένος
Senior Member
 
Εγγραφή: 21-08-2008
Περιοχή: Θεσσαλονίκη
Μηνύματα: 1.678
Προεπιλογή

Το MC νομίζω είναι υπερβολή για το συγκεκριμένο. Αλλά άμα είναι να γίνει κάτι με 555 να μην παιδεύομαι με τα απλά τρανζίστορ...Τέλος πάντων, εδώ που έφτασα, μάλλον θα το φτιάξω - ελπίζω να βρω τα κομμάτια αυτή το βδομάδα.
Απάντηση με παράθεση
  #23  
Παλιά 16-08-09, 16:24
Το avatar του χρήστη neo
neo Ο χρήστης neo δεν είναι συνδεδεμένος
Member
 
Εγγραφή: 26-07-2009
Περιοχή: Αθήνα
Μηνύματα: 32
Προεπιλογή

Έκανα μετατροπή ένα κύκλωμα του ELEKTOR

http://www.elektor.com/magazines/200...or.57145.lynkx

αλλά δεν ξέρω αν μπορώ να βάλω το κύκλωμα εδώ!
Σε simulator φαινεται να δουλεύει

Ο MC δεν είναι καθόλου υπερβολή. Το τελικό κύκλωμα θα ήταν πιο απλό και πιο φτηνό!!!
Το πρόβλημα είναι οτι πρέπει κάποιος να αναλάβει να τα προγραματίζει και να τα μοιράσει σε αυτούς που δεν μπορούν!!!
Απάντηση με παράθεση
  #24  
Παλιά 16-08-09, 17:31
Το avatar του χρήστη aquaman
aquaman Ο χρήστης aquaman δεν είναι συνδεδεμένος
Senior Member
 
Εγγραφή: 21-08-2008
Περιοχή: Θεσσαλονίκη
Μηνύματα: 1.678
Προεπιλογή

Παράθεση:
Αρχική Δημοσίευση από neo Εμφάνιση μηνυμάτων
Έκανα μετατροπή ένα κύκλωμα του ELEKTOR

http://www.elektor.com/magazines/200...or.57145.lynkx

αλλά δεν ξέρω αν μπορώ να βάλω το κύκλωμα εδώ!
Σε simulator φαινεται να δουλεύει

Μια ερώτηση: η σταδιακή "πτώση-αύξηση" της έντασης θα γίνεται με αντίστοιχη αυξομείωση του duty cycle του PWΜ; Αν ναι, πως θα γίνεται αυτή η αυξομείωση; Με κάτι σαν R-C πάλι;

Ο MC δεν είναι καθόλου υπερβολή. Το τελικό κύκλωμα θα ήταν πιο απλό και πιο φτηνό!!!
Το πρόβλημα είναι οτι πρέπει κάποιος να αναλάβει να τα προγραματίζει και να τα μοιράσει σε αυτούς που δεν μπορούν!!!

Δεν ξέρω καθόλου από τιμές, αλλά αν και ξέρω να προγραμματίζω δε συμφέρει να αγοράσω το υλικό για τέτοια δουλειά και μόνο... Οπότε θα πρότεινα να μεινουμε σε μια πρακτική λύση χωρίς mc.

Δες αν μπορείς να βάλεις κανένα screenshot...;
Απάντηση με παράθεση
  #25  
Παλιά 16-08-09, 17:59
Το avatar του χρήστη halvas69
halvas69 Ο χρήστης halvas69 δεν είναι συνδεδεμένος
Γηραιοί του GAB
 
Εγγραφή: 14-12-2002
Περιοχή: Πάτρα - Αγυιά
Μηνύματα: 3.447
Αποστολή μηνύματος μέσω MSN στον/στην halvas69 Αποστολή μηνύματος μέσω Yahoo στον/στην halvas69 Send a message via Skype™ to halvas69
Προεπιλογή

Ρε παιδιά ξεχάσατε και έναν Α/Μ*
Εξειδικευμένο όμως από electr. σε Humanoid .

*Α/Μ Αυτόματο Μεταφραστή
Απάντηση με παράθεση
  #26  
Παλιά 16-08-09, 18:02
Το avatar του χρήστη aquaman
aquaman Ο χρήστης aquaman δεν είναι συνδεδεμένος
Senior Member
 
Εγγραφή: 21-08-2008
Περιοχή: Θεσσαλονίκη
Μηνύματα: 1.678
Προεπιλογή

Έχεις δίκιο ρε halvas αλλά ευελπιστώ (και οι συνάδελφοι νομίζω) να καταλήξουμε σε κάτι απλό και πρακτικό το οποίο ο καθένας με βασικές γνώσεις από ηλεκτρονικές κατασκευές να μπορεί να φτιάξει....
Απάντηση με παράθεση
  #27  
Παλιά 16-08-09, 18:15
Το avatar του χρήστη neo
neo Ο χρήστης neo δεν είναι συνδεδεμένος
Member
 
Εγγραφή: 26-07-2009
Περιοχή: Αθήνα
Μηνύματα: 32
Προεπιλογή

Παράθεση:
Αρχική Δημοσίευση από halvas69 Εμφάνιση μηνυμάτων
Ρε παιδιά ξεχάσατε και έναν Α/Μ*
Εξειδικευμένο όμως από electr. σε Humanoid .

*Α/Μ Αυτόματο Μεταφραστή



@ Aquaman

Η ρύθμιση γίνεται όπως και στο δικό σου κύκλωμα απλά το τρανζιστορ δεν ρυθμίζει το ρευμα των LED αλλά το σήμα PWM.
Το κύκλωμα δεν ξέρω αν πρέπει να το βάλω εδώ, γιατί είναι από Ελεκτορ, αν και το έχω κάνει λίγο μετατροπή, (ας μου πει κάποιος υπευθυνος)αλλά μπορώ να σου το στείλω με e-mail αν θες. Απλά στείλτο μου με ΠΜ.
Απάντηση με παράθεση
  #28  
Παλιά 16-08-09, 19:00
Το avatar του χρήστη halvas69
halvas69 Ο χρήστης halvas69 δεν είναι συνδεδεμένος
Γηραιοί του GAB
 
Εγγραφή: 14-12-2002
Περιοχή: Πάτρα - Αγυιά
Μηνύματα: 3.447
Αποστολή μηνύματος μέσω MSN στον/στην halvas69 Αποστολή μηνύματος μέσω Yahoo στον/στην halvas69 Send a message via Skype™ to halvas69
Προεπιλογή

Πλακίτσα κάνω, αλλά άμα γίνει τελικά στο στυλ "πιάσε το κολλητήρι και βάλτου μια αντίσταση στο άκρο".....γιατί όχι καλοδεχούμενο !!!

Νeo......post it
Απάντηση με παράθεση
  #29  
Παλιά 16-08-09, 19:01
Το avatar του χρήστη noe
noe Ο χρήστης noe δεν είναι συνδεδεμένος
Member
 
Εγγραφή: 21-04-2007
Περιοχή: Θεσσαλονίκη
Μηνύματα: 221
Προεπιλογή

Τα 2 αμπέρ είναι πολλά για να δουλέψει το τρανζίστορ χωρίς ψύκτη. Επομένως χρειάζεται ένα τυπικό ψυγείο.

Όμως, όταν το τρανζίστορ είναι στον κόρο θα κρατάει μία τάση Vce = 0,2V περίπου και Ιc=2Α περίπου, δηλαδή η κατανάλωση πάνω στο τρανζίστορ θα είναι χοντικά Pt = 0,5Watt, δεν θα υπάρχει πρόβλημα.

Κατά την διάρκεια των fade in / fade out η κατανάλωση πάνω στο τρανζίστορ θα είναι μεγάλη αλλά δεν θα κρατάει παραπάνω από 2-3 λεπτά.

Αυτό που με προβληματίζει εμενα είναι αν το BC547, που είναι για μικρά ρευματα, μπορεί να οδηγήσει το 2ο τρανζίστορ.

θα κοιτάξω στα datasheets αργότερα, τώρα δεν έχω χρόνο.
__________________

Απάντηση με παράθεση
  #30  
Παλιά 16-08-09, 19:20
Το avatar του χρήστη aquaman
aquaman Ο χρήστης aquaman δεν είναι συνδεδεμένος
Senior Member
 
Εγγραφή: 21-08-2008
Περιοχή: Θεσσαλονίκη
Μηνύματα: 1.678
Προεπιλογή

Παράθεση:
Αρχική Δημοσίευση από noe Εμφάνιση μηνυμάτων
Τα 2 αμπέρ είναι πολλά για να δουλέψει το τρανζίστορ χωρίς ψύκτη. Επομένως χρειάζεται ένα τυπικό ψυγείο.

Όμως, όταν το τρανζίστορ είναι στον κόρο θα κρατάει μία τάση Vce = 0,2V περίπου και Ιc=2Α περίπου, δηλαδή η κατανάλωση πάνω στο τρανζίστορ θα είναι χοντικά Pt = 0,5Watt, δεν θα υπάρχει πρόβλημα.

Κατά την διάρκεια των fade in / fade out η κατανάλωση πάνω στο τρανζίστορ θα είναι μεγάλη αλλά δεν θα κρατάει παραπάνω από 2-3 λεπτά.

Αυτό που με προβληματίζει εμενα είναι αν το BC547, που είναι για μικρά ρευματα, μπορεί να οδηγήσει το 2ο τρανζίστορ.

θα κοιτάξω στα datasheets αργότερα, τώρα δεν έχω χρόνο.
Έτσι το σκέφτηκα κι εγώ για τις καταναλώσεις. Για το BC547 δεν είμαι σίγουρος ούτε κι εγώ, αλλά γενικά στα darlington το πρώτο τρανζιστοράκι δε χρειάζεται να χειρίζεται μεγάλα ρεύματα έτσι δεν είναι;
Απάντηση με παράθεση
Απάντηση στο θέμα


Συνδεδεμένοι χρήστες που διαβάζουν αυτό το θέμα: 1 (0 μέλη και 1 επισκέπτες)
 

Δικαιώματα - Επιλογές
You may not post new threads
You may not post replies
You may not post attachments
You may not edit your posts

BB code is σε λειτουργία
Τα Smilies είναι σε λειτουργία
Ο κώδικας [IMG] είναι σε λειτουργία
Ο κώδικας HTML είναι εκτός λειτουργίας

Που θέλετε να σας πάμε;

Παρόμοια Θέματα
Θέμα Δημιουργός Forum Απαντήσεις Τελευταίο Μήνυμα
κατασκευή βράχου ?? πως ??? Lsourtzo DIY . Φτιάχτο μόνος σου 4 11-02-09 00:19
Βοήθεια στην κατασκευή λίμνης! ΛΑΚΕΔΑΙΜΟΝΑΣ Δεξαμενές (τεχνητές λίμνες) 5 25-12-07 20:59
Κατασκευή εξάγωνου ενυδρείου (βοήθεια!!!) Kotsos DIY . Φτιάχτο μόνος σου 26 14-09-07 18:16
΄Βοήθεια για diy κατασκευή ενυδρείου bakogiannisd DIY . Φτιάχτο μόνος σου 8 25-01-06 16:42

No_parrots

Όλες οι ώρες είναι GMT +2. Η ώρα τώρα είναι 09:38.


Forum engine powered by : vBulletin Version 3.8.8
Copyright ©2000 - 2025, Jelsoft Enterprises Ltd.
Copyright 2000-2025 Greek Aquarists Board
Page generated in 0,07167 seconds with 15 queries